10月28日0—24时,31个省(自治区、直辖市)和新疆生产建设兵团报告新增本土确诊病例48例、本土无症状感染者3例。截至29日10时,此轮疫情已波及陕西、内蒙古、甘肃、宁夏、北京、贵州、湖南、湖北、河北、青海、四川和山东等多个省(自治区、直辖市),已有2个高风险地区和20个中风险地区。
四川省疾控中心提示您
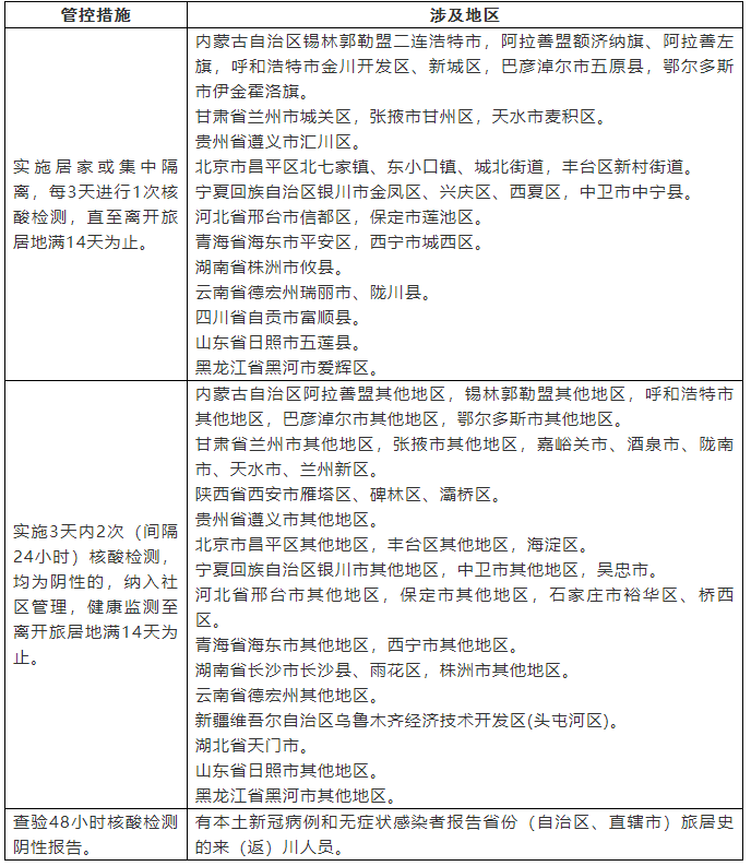
管控措施
鉴于当前的疫情形势,建议近期非必要不要前往疫情中高风险区。从疫情发生地来(返)川人员,请提前了解我省目的地防控要求。

专家建议
自驾来(返)川人员,途中做好个人防护,及时关注官方发布的最新疫情信息,尽量避免经过或前往有本土感染者报告的地区。
自驾来(返)川后要第一时间主动向社区或居(村)委会、单位或入住酒店报备旅居史,并按照前述来(返)川人员管控措施,配合做好疫情防控工作。
关注自身健康,如出现发热、干咳、乏力、咽痛、嗅(味)觉减退、腹泻等症状,请佩戴口罩尽快到医疗机构发热门诊就诊,主动告知旅居史,就诊途中避免乘坐公共交通工具。
国内部分地区来(返)川人员管控措施

14天内本土病例曾乘坐的交通工具信息汇总
航班
10月17日:EU2446(嘉峪关-长沙)
10月18日:MU2474(武汉-兰州)
10月20日:MU2399(兰州-长沙)
列车
10月16日:D2751(兰州西-张掖西)
10月17日:D2664(兰州西-西安北)、K1309(兰州西-西宁)、G2805(石家庄—邯郸东)、G670(邯郸东—石家庄)
10月18日:Z161(北京西-邢台)、C612(中川机场-兰州西)、K9661(兰州西-张掖)、G2261(银川—日照西)、D754(兰州—哈达铺)、熊猫专列(车次Y472)
10月19日:Z312(西宁-呼和浩特)
10月16日以来:从额济纳旗或甘肃陇南返回四川的熊猫专列
国内中高风险地区汇总表

(四川疾控)
泸州市龙马潭区2026年第一季度“科学育儿”知识讲座
为普及科学育儿知识,提高家庭育儿能力,1月23日,龙马潭区妇...(764 )人阅读时间:2026-01-26
喜报!泸州天道众合斩获 “乡村振兴特别奖”,以数字化力量绘就
在泸州市小微企业商会&泸州市江阳区青年创业者协会2025年会...(869 )人阅读时间:2026-01-19
科技创新铸标杆!王菊容红岩离心机斩获江阳区商协年会重磅奖项
2026 年 1 月 16 日,“商协联心・创赢未来” 泸州...(719 )人阅读时间:2026-01-19
喜报!龙马潭区妇幼保健院再添两项省级特色专科!
近日,四川省卫生健康委员会公布了《关于确定 2025 年省级...(894 )人阅读时间:2026-01-15