热线电话:18683023267 投稿邮箱:523737707@qq.com

最新更新文章排行

当前位置: 首页 > 汽车

新能源汽车晚报|为充电打架谁之过?CarPlay或将操控一切

时间:2021-10-08阅读:编辑: 回忆来源: 成都大蓉网

新能源汽车晚报|为充电打架谁之过?CarPlay或将操控一切(图1)

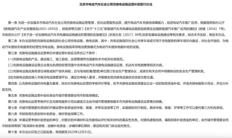
北京市印发公用充换电设施补助暂行办法

一句话点评:也是时候加大力度推进充电、换电设施的扩建和扶持政策啦,这不国庆假期为充电大打出手的还真不少。

新能源汽车晚报|为充电打架谁之过?CarPlay或将操控一切(图2)

为加强本市电动汽车社会公用充换电设施运营管理,优化运营服务品质,提升电动汽车充换电保障能力,促进电动汽车推广应用,根据国务院办公厅《新能源汽车产业发展规划(2021-2035)》、财政部等五部门《关于"十三五"新能源汽车充电基础设施奖励政策及加强新能源汽车推广应用的通知》(财建〔2016〕7号)、市政府办公厅《关于进一步加强电动汽车充电基础设施建设和管理的实施意见》(京政办发〔2017〕36号)及新型基础设施建设等相关要求,结合本市实际,市城市管理委、市财政局制定了《北京市电动汽车社会公用充换电设施运营补助暂行办法》。现予以印发,请遵照执行。

国庆假期高速充电站排队 8小时车程16小时到家

一句话点评:一个服务区就4根充电桩,既然选择了车多时跑长途,就要做好花更多时间的准备,提前规划很重要,不过这个没打架就很不错了。

新能源汽车晚报|为充电打架谁之过?CarPlay或将操控一切(图3)

据央视财经报道,10月1日,一位从深圳回湖南的新能源车车主,在耒阳服务区给车充电时,花费了五个多小时的时间。原本八个多小时的路程,最终花了十六个小时。

小米、百度投资几何伙伴 系自动驾驶技术企业

一句话点评:兵马未动粮草先行,小米汽车再提速,不过也要同步注重下芯片领域。

新能源汽车晚报|为充电打架谁之过?CarPlay或将操控一切(图4)

日前,从天眼查方面获悉,近日上海几何伙伴智能驾驶有限公司发生工商变更,新增小米关联公司湖北小米长江产业基金合伙企业(有限合伙)、百度关联公司三亚百川致新私募股权投资基金合伙企业(有限合伙)为股东。

高通收购维宁尔,强化高级驾驶辅助系统开发能力

一句话点评:高通的确不用为芯片发愁,但如何更好地融合Snapdragon Ride自动驾驶平台则还需努力。

新能源汽车晚报|为充电打架谁之过?CarPlay或将操控一切(图5)

美国科技公司高通周四(10月7日)称,已与SSW Partners在本月4日达成最终协议,将以每股37美元的价格收购维宁尔公司。收购股权总价值达到45亿美元(约合人民币290.24亿元)。根据收购协议,收购完成后,SSW Partners将收购维宁尔的全部流通股份,并将把维宁尔的Arriver软件业务出售给高通,高通将把Arriver的计算机视觉、驾驶决策和辅助驾驶等资产融入进高通的Snapdragon Ride自动驾驶平台中。

威马汽车将完成新一轮融资 金额预计达5亿美元

一句话点评:新造车第二梯队的“老大”,一定要雄起啊,毕竟你家产品真的是性价比巨高,而且未来的无人驾驶也值得期待。

新能源汽车晚报|为充电打架谁之过?CarPlay或将操控一切(图6)

日前,我们从威马汽车官方获悉,威马汽车预计将获得约5亿美元(约合人民币32.2亿元)的新一轮融资。本轮融资将用于无人驾驶及其他智能化技术和产品研发,销售和服务渠道拓展等,为威马汽车无人驾驶的持续研发带来关键支撑,进一步确立威马汽车在智能科技与产业布局方面的领先优势

插混系统加持 法拉利296 GTB将于10月11日中国首发

一句话点评:今年年底正式在全球交付,这速度就是快,与该车的2.9秒破百一样,都很香。

新能源汽车晚报|为充电打架谁之过?CarPlay或将操控一切(图7)

据相关媒体报道,法拉利全新超跑—法拉利296 GTB将于10月11日在中国首发。新车采用了法拉利全新的设计语言,并搭载2.9T双涡轮增压V6发动机和电机组成的插电式混合动力系统。据悉,新车将于今年底开始在全球各地区交付。

将采用Honda字母尾标 本田全新纯电动车型预告图发布

一句话点评:本田在中国市场上的电气化速度开始加快啦,在EV领域中会延续“买发动机送车”的经典么?

新能源汽车晚报|为充电打架谁之过?CarPlay或将操控一切(图8)

本田中国官方社交媒体发文表示,其电动化战略发布会将于10月13日举行。同时,本田全新纯电动车型预告图曝光,将采用Honda字母尾标。

受芯片短缺影响 理想ONE将先交付后补装雷达

一句话点评:芯片、芯片、芯片...真是今年汽车之痛,理想在交付中的诚意还是满满。

新能源汽车晚报|为充电打架谁之过?CarPlay或将操控一切(图9)

近日,互联网上曝光的截图显示,针对疫情下理想汽车毫米波雷达供应商芯片严重减产的问题,为降低芯片短缺对理想ONE交付所造成的影响,理想汽车经研究制定了几种交付方案,交付专家将在近期与车主沟通具体的方案细节。

瑞萨电子计划将车载MCU产能提高5成以上

一句话解读:MCU(Micro Controller Unit)即微控制器,主要是在汽车的各种外围电路与接口电路连接控制,一般来讲,最重要的是可靠性与温度范围。

新能源汽车晚报|为充电打架谁之过?CarPlay或将操控一切(图10)

日前,日本瑞萨电子宣布,计划到2023年前将车载MCU产能提高5成以上。该公司同时表示,将提高设备投资金额。预计2022年度设备投资将达到600亿日元左右,大大超过2020年度为止的年均200亿日元水平。

可用iPhone控制空调/座椅等 苹果将开发“CarPlay升级版”

一句话点评:CarPlay未来很有可能将成为“智能交互座舱”的一部分,期待苹果汽车的完全解锁。

新能源汽车晚报|为充电打架谁之过?CarPlay或将操控一切(图11)

日前,从相关外媒处获悉,苹果正研发内部称为“IronHeart”的项目,能访问诸如空调系统、车速表、收音机和座椅等功能的技术,以通过iPhone对上述功能进行控制,需与汽车制造商合作进行。

覆盖大连、芜湖等 哪吒汽车新增50个免费充电服务城市

一句话点评:充电设施的扩建,再加上免费,这波操作太秀了,果然“我命由我不由天”。

新能源汽车晚报|为充电打架谁之过?CarPlay或将操控一切(图12)

近日,哪吒汽车宣布新增大连、芜湖、中山等50个免费充电服务城市。至此,哪吒加电的免费充电城市已扩张至100个,共有679座免费充电站点,超过6315根快充桩为用户出行提供便利。

来源:腾讯汽车

编辑:易守芹

标签:

热门话题